Longtemps unique organisation intra-européenne compétente en matière de défense, l’Union de l’Europe occidentale (UEO) est dans une nouvelle phase d’amaigrissement au profit de la PESD et de l’Agence européenne de l’armement. Son avenir très incertain repose à la fois sur l’évolution du dossier du Traité constitutionnel européen et sur l’ampleur des économies budgétaires imposées par les capitales. En attendant, l’UEO survit comme référent prudent à la défense collective (avec son article V) et s’exprime par le dynamisme de son Assemblée parlementaire.
L'Union de l’Europe occidentale (UEO) crépusculaire
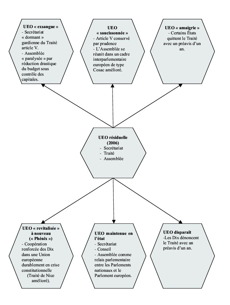
Les scénarios (2007- …)
The twilight of the WEU
For a long time, the Western European Union (WEU) was the only inter-European authority competent to deal with defence matters; however, its importance is now declining as the European Security and Defence Policy and the European Armaments Agency grow. Its very uncertain future rests upon the outcome of the debate on a European constitutional treaty and upon the amount of budgetary constraint imposed by the capitals. In the meantime the WEU continues to be a useful reference point on collective defence (with its Article V) and makes its voice heard through the dynamism of its parliamentary Assembly.
L’Union de l’Europe occidentale (UEO), composée aujourd’hui de dix États membres à part entière (1) et d’États à statuts différenciés, est née en 1954 d’une maturation du Traité de Bruxelles (1948). Elle fut longtemps la seule organisation européenne compétente en matière de défense (2). Conçue à ses débuts par les Britanniques comme un moyen de convaincre les États-Unis de s’engager pour la défense du camp occidental face à Moscou, deux fois réactivée (1984 et 1992) sans qu’elle ne puisse réellement s’affirmer, l’Union de l’Europe occidentale n’a jamais vraiment trouvé ses marques.
L’histoire de l’UEO est un cas unique de structure organisationnelle qui a été à la fois porteuse d’ambitions à chaque fois freinées, affaiblies et dégradées par les capitales pour cause d’atlantisme, de nationalisme ou de rivalités organisationnelles intra-européennes. Subissant « mutilations » organiques et appauvrissements de compétences, l’UEO est l’exemple parfait de l’organisation dénaturée et aliénée, décrédibilisée et « snobée » malgré ses tentatives de métamorphoses pour asseoir une capacité tant souhaitée au service de la sécurité européenne.
Certes, l’UEO a alimenté un dialogue paneuropéen sur la sécurité et a permis que s’établissent des liens de coopération entre les neutres et les pays de l’Alliance, mais elle est toujours restée une alliance destinée à coordonner les efforts militaires de l’Europe occidentale dans le contexte de l’Alliance atlantique. Si elle a pu développer quelques outils opérationnels en propre et engager une planification et quelques missions modestes sur le terrain ; si elle fut à l’origine de la définition des missions dites de Petersberg (Bonn, 1992) ; et si, finalement, elle reste encore aujourd’hui le gardien de l’article V du Traité de Bruxelles modifié, exprimant la solidarité commune juridiquement contraignante face à une agression extérieure, l’UEO a rapidement dû tenir compte de la prégnance de la domination d’outre-Atlantique, symbolisée par l’Otan.
Il reste 88 % de l'article à lire







